皆さん世界自閉症啓発デーの意味を本当に知ってますか?
東京タワーを青くライトアップするのが目的じゃありません。
私が一番初めにこの記事を書いたのが2019年5月です。それは一つの警告のつもりでした。
そして今日(2021年1月28日)本当に世界自閉症啓発デーが消えて無くなっている事を知りました。
国連はこう言っています。
世界自閉症啓発デーは、自閉症の人たちの人権のために立ち上がり、
自閉症の人たちへの差別に対して訴えていく日となっています。
世界自閉症啓発デーには、すべての自閉症の人たちの
完全参加を促進し、
彼らの権利と基本的自由を行使するために必要な支援を確実に
行うという我々のコミットメントを改めて確認します。
当時はネットで検索すると上記文章が(国連宣言?)として筆頭でヒットしました。
今はその原文と思われるPDFを何とか探し出せるだけです。
2019年にはかろうじてニュースでライトアップと世界自閉症啓発デーの告知がありましたが、
2020年には東ちづるさんが頑張ってくれても、NHKBSニュースですら「羊のお産真っ盛り」に負けて告知も一切ありませんでした。
厚労省にはこんな立派なページがありますが2018年のモノです。
世界自閉症啓発デー日本実行委員会公式サイトもありますがもう2021に早変わり。
上記宣言のように直接的かつ分かり易い文章は無く、私には発達障害中心の活動に思えます。
トップページの中程■メッセージの欄には《国連で制定された「世界自閉症啓発デー」の決議文》が書かれている事になっていましたが、見事に削除されています。誰がこのサイトを作ったのでしょう。
(2021年3月2日現在 トップページはさらに変えられ国連決議文のカケラすら見当たらなくなりました)
メンバーには関連する様な組織を代表する面々が漏れなく参加しています。
こう言う組織は使い様で、全員の一任を受ければ「何もしない」も「削除」も実行できます。
せっかく国連で世界自閉症啓発デーを宣言してくれたのにないがしろにされるのは、厚労省にも原因があります。
2018年4月2日には厚労省の報道発表として世界自閉症啓発デーがありました。
担当は社会・援護局障害保健福祉部障害福祉課障害児・発達障害者支援室
発達障害施策調整官 田中 尚樹 (3144)
発達障害者支援係長 当新 卓也 (3038)
(代表番号) 03(5253)1111
(代表番号) 03(3595)2608
彼らは配置転換でしょうか。2019年4月2日 2020年4月2日 には報道発表されなくなったのです。
厚労省が発表しない事は報道機関にとっても無い事。そして更に本当に無い事になってしまいました。
小さな声でも何とか伝えようとした東ちづるさんの地道な善意も握り潰された様なモノです。
では日本自閉症協会はこの事をどう考えるのでしょうか。気付きもしないのしょうか。
過去50年と私自身の身に起きた事を考えると、発達障害啓発週間だけが形を変え残り、世界自閉症啓発デーは忘れ去られるのではないかと本当に危惧しています。
「文科省が発表した発達障害は10人に1人」
「文科省の発表によると発達障害は6人に1人」
東洋経済に至っては「自閉症は10人に1人」とまでなっています。
こう言う数字、一度はマスコミで見た事があるでしょう。
今日このネタを書こうと思い裏を取ろうと、文科省のデータを見て驚きました。
「発達障害の児童6.5%」 これならまともなデータです。(51ページ中程)

では、今までのマスコミ情報は何だったんだ?マスコミの質の低下か?
まあ私はライター個人の意図的な数字の書き間違いだと考えています。
間違えるにもホドがあるよね。
さて、この資料には新たな発見が。
特別支援学級のカテゴリー分けに、自閉症・情緒障害
通常の学級では 自閉症
情緒障害
学習障害(LD)
注意欠陥多動性障害(ADHD)
2023/04/02追記(知能障害)2012年度版には知能障害(知的ボーダー)は含まれていません

2024/09/16追記:同様の直近資料
見て何か気付きませんか?なぜ発達障害が無いの?発達障害が書かれていない。
そうです。発達障害という「障害」は書かれていないのです。
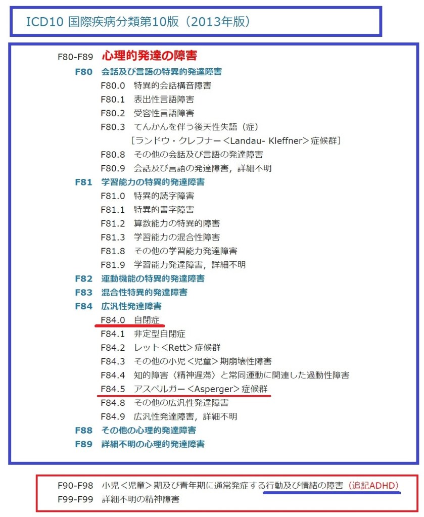
この分類なら日本の診断基準ICD-10に沿った内容になっていて、厚労省とも齟齬の無い分類。
つまり文科省でも個別の障害として「発達障害」は分類、認知していないと言う事です。
そして、追記としての発達障害6.5%。
この表現なら、発達の障害、つまり生まれつきの障害ですよと言う意味になります。
なる程これならライターが大好きなDSM-5の基準に準拠した表現そのモノです。
元データの文科省の情報を知ると、日本のライターの数字の転記間違い、書き間違い、その露骨な恣意的とも思える行為は非道いですね。
ただ、そういう誰かが得するような事を書いておけば、もしもの時、例えば伊藤詩織さんの事件のような時に役立つのかもしれません。
さて、ライターの恣意的行為で書き換えられた発達障害自閉症児の割合。
いくらライターだって、なんか元になるデータが無ければ数字の書き間違えようがありません。
ではその元データはどこから来ているか。
2000年ごろ創価学会の教師グループが教職員有志のアンケートを募集。
「扱いづらい生徒」について回答を得る。それを基に
「発達の障害の可能性がある扱いにくい生徒」と言うのが、確か10人に1人。
以降この数字は、時に形を、時に数字を変えて大いに活躍した訳です。
そしていつの間にか「創価学会発文科省型発達障害」(後述)として子供のほとんどが発達障害になりました。
自閉症は?と言うと、膨大に膨れ上がった発達障害児童に埋没してなし崩し。
その一番の例が「世界自閉症啓発デー」
せっかく国連で決まった世界自閉症啓発デーが、日本では発達障害啓発週間にすり替えられ「発達障害」の為の発達障害デーになっています。
2024/09/16:今年初めて気付きましたが、世界ではずっと【世界自閉症受容週間】と運用されていて今年も同様に【世界自閉症受容週間】でした。
日本では国連宣言以来ずっと「発達障害啓発週間」に意図的にすり変えられたままです。
だれがすり変えを指示しているのでしょうか。
国連ではこう言っているのです。
世界自閉症啓発デーは、自閉症の人たちの人権のために立ち上がり、
自閉症の人たちへの差別に対して訴えていく日となっています。
世界自閉症啓発デーには、すべての自閉症の人たちの
完全参加を促進し、
彼らの権利と基本的自由を行使するために必要な支援を確実に
行うという我々のコミットメントを改めて確認します。
これが国連で定義された世界自閉症啓発デーなのです。
発達障害の啓発を訴える日ではありません。
「乳がんに理解を」の日を「ガン撲滅週間」にしましょうと言いますか?
意味が無くなる事は誰でもわかるでしょ?強い意図を感じませんか?
実は日本自閉症協会がそれを率先して行っているのです。
私に、私たち自閉症に人権が無いのも良く分かります。
現在日本自閉症協会を初め世界自閉症啓発デー実行委員会他関連ホームページでは上記の国連が発した宣言の文言を見る事は出来ません。
残っているのはリンクした仮訳pdfだけです。
さらにここで再度マスコミの言う発達障害と言う言い方のデタラメな概念を。
日本には発達障害を示す指標が3つ。先ずDSM-5。これは「病名・用語翻訳ガイドライン」。発達障害はチック症知能障害ADHD自閉症等含む、生まれつきの障害と言う概念。今はさらに【神経発達症】と言う概念です。

次にICD-10。これは「疾病及の国際統計分類」医療現場で使われている指標。
もちろんダウン症、チック症、統合失調症、知能障害、ADHDは発達障害には含まれず
別の障害としてそれぞれ明確な分類がなされています。

そして最後は「創価学会発文科省型発達障害」これは本日からこう定義します。
平成31年1月1日(火)より「創価学会発文科省お墨付き風発達障害」マスコミで使われている表現はほとんどこれ。ダウン症はダウン症。
しかし、知能障害は発達障害。ADHDは勿論発達障害。
統合失調症は多分発達障害。ひきこもりも発達障害。人付き合いが苦手だと発達障害。
つらくかなしい発達障害。生きづらければ発達障害。
勉強が出来ないのは発達障害。運動がにがてなのも発達障害。なりたくなれば発達障害。
これなら、子供はほとんど此に当たるから不安になった親はカウンセラー療育教室に駆け込みます。
世界自閉症啓発デーだけを見てもこうなのですから、日本では自閉症児が自閉症である事だけでも困難。
カナー型は療育で自殺未遂する迄追い詰められ、
アスペルガーは名誉毀損で専門家に訴えられるのです。
2023年4月1日土 更新 世界自閉症啓発デー 日本では発達障害啓発週間にスリ変えられました。
さらに、特殊学級から通級に変わり、障害児を対象とする教育に推移しましたが、その対象者に知的障害単独の児童も入りました。
(その明確な資料があった筈なのですが現在見つかりません。その前段階。知的障害単独を付け加える要請の確認文書です。)
これが、一体何を意味しているかと言うと、特殊学級の中では埋没して来た「自閉症児」を特別支援級と言う場で、すくい上げフォローするという建前が崩れ、
結局、知的障害児も勉強さえ出来なければ何でも受け入れる=特殊学級 に先祖返りしたと言う事です。
結局数の論理で、ASD0.56%の中のさらに通級に該当する様な希少なアスペルガーの児童は、また集団の中に埋没する事になりました。特別支援級の20年はムダだった様です。
間違いはすぐ変更します。詳細はコメント欄にて詳しくお書き下さい。
【自閉症テレビ23】支援級全員ASD?
