自閉症 自閉症スペクトル そして発達障害の話は、フェイクニュースで埋め尽くされている。
フェイクニュースを見抜くための用語集
自閉症に感覚の敏感性はあっても感覚過敏は無い
:正解
自閉症の論文内で議論されるのは感覚の敏感性(sensory sensitivity)
フェイクニュースで使われるのは 感覚過敏(Hypersensitivity)
「病名・用語翻訳ガイドライン」DSM-5 で言う発達障害とは
:正解
神経発達症群/神経発達障害群 Neurodevelopmental Disorders

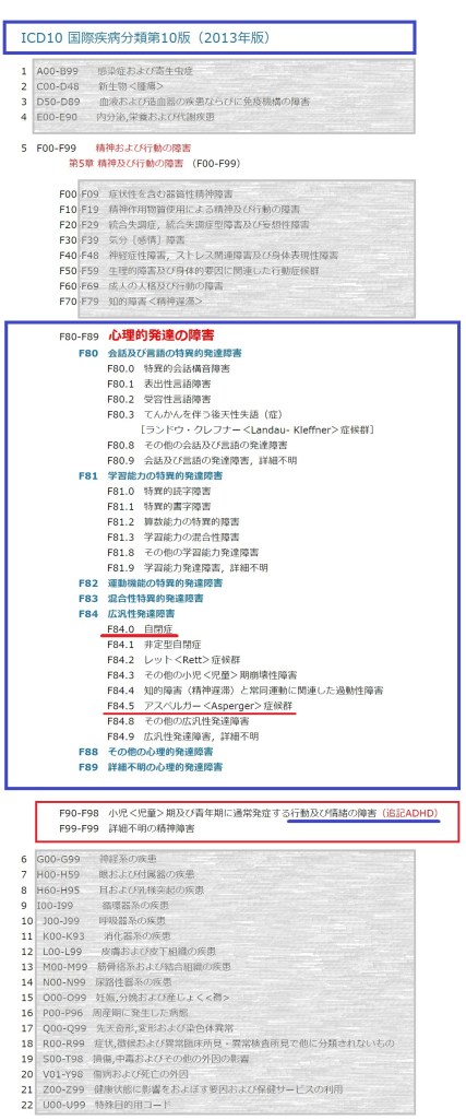
「疾病及の国際統計分類」ICD-10 で言う発達障害とは
:正解
F80-F89 心理的発達の障害 Dsorders of psychological development

発達障害とは何を示すか
:正解
医学的にはICD10 F80-F89 心理的発達の障害 の事を示す。
Dsorders of psychological development
2025年2月20日追記:上記【正解】は、社会情勢の元混沌としている。その原因は厚労省が発達障害支援法の為の特別な定義を置いた事による。

ネットニュースは発達障害の定義すら曖昧のまま報道。さらにDSM5による定義もあり、医師の発言でさえ定義が混沌としている。児童精神科専門医の話を見ると、DSM5による大きな枠で捕らえている様だ。
現在ちまたでは、発育不全までも発達障害と言い出した。
日本語の単語としては同じでも、世界的レベルから見れば全く違うモノ。
発達障害関連のウィキペディアの内容までほとんどフェイク。
(自閉症関連の情報の中で、FCについてのWikiは正しく詳しい記述です)
誰が何の為に行っているか分かりませんが、自閉症の子供や、ホンモノのLDの子供を持つ親は注意が必要です。
【自閉症テレビ11】ホントの診断法アスペルガー
