先日東洋経済のネットニュースで自閉症は10人に1人と言う話になっていました。
10人に1人ならインフルエンザに罹患している人より多いでしょう。
最も分かり易い自閉症の特徴に、指さしが分からない(分からない人が多い)という事があります。
追記:共同注視(注意共有)が出来ないと言う事
だから、アレ見て?何気なく指差したとき、見当ちがいの方向をあてどなく首を回して探している、
指差しをしても、空返事で話が全く通じない様な人は非常に怪しく素質十分。
現実には、殆どの子供、大人は誰かが指差した方向を難なく見て、何を指したかすぐ理解出来ますから
その10人に1人という比率がデマと言う事がよく分かるでしょう。
10人に1人なら、ゴジラ映画のみんなが同じ方向を見る場面が成立しません。
1000人のエキストラなら、100人はあらぬ方向を見なきゃリアルじゃ無くなっちゃうからね。
文科省が発表している発達障害の生徒の比率の数字もあります。
この盛んにネットに流された数字の根拠は無いと言っていい程希薄で、
2000年前後に創価学会のグループが教職員有志に「扱いづらい生徒」のアンケートを募集。
それを基に「発達の障害の可能性がある扱いにくい生徒」と言うのが10人に1人。
注釈:後日調べたところ文科省はこの変な数字は発表していません。
現在では、一般教員に対して文科省が行ったアンケートの数字が発表されています。

とにかく、「文科省の数字によると」と言うネット、コタツライターも、
その数字の出所や調査の精度や根拠まで調べませんから(意図的な誤記?)
妙な数字が一人歩きしています。
働き方改革、外国人研修生の時のデータなど、同じ様な作り方を思わせるデータは数多くあります。
実はこの「創価学会発文科省 風 発達障害」(リンクを必ず見てね)の宣伝には、医者も協力しています。
根拠はDSM-5と言うのが決まりで、医者の中には好んで或いは意図的にやたらとDSM-5を強調します。
マスコミも記事中に必ずDSM-5を持ち出して「発達障害は10人に1人」と大げさに書くのです。
「発達障害は10人に1人」しかし記事の内容は自閉症の話。
誰もが自閉症が10人に1人と勘違いする様な(勘違いさせるための?)記事です。
では、DSM-5って何?と記事を読み進んでも誰もハッキリ書きません。
DSM-5とは、医者が論文を書いたり或いは民間人が論文を翻訳する時に、
ミンナ勝手に思い付くまま造語して翻訳してしまうと混乱してしまうので、統一しましょうと言う取り決め。
「DSM-5 病名・用語翻訳ガイドライン」と言うモノなのです。

この中には知的障害も自閉症も運動障害もADHDもチックも皆発達障害(神経発達症)です。
ただこれは翻訳家が「生まれつきの障害」を勘違いして記述しない様にするためのモノ。
「精神病の中で生まれつきの障害」を「発達上 の 障害」としているのです。
これを基準に医者が診断を下す訳ではありません。異議があるお医者さんは是非コメントを下さい。
精神的に問題を抱えた患者が病院へ来ます。
問診をしたり経過を見たり、その他の様子を窺いながら診断を進めます。
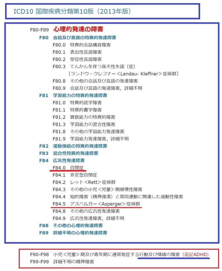
必要に応じて医学上の診断基準 ICD-10 に沿った診断を狭めて行きます。

いよいよ自閉症が怪しいとなると、テストを受けさせます。
この自閉症のテストは、ウタフリスやバロンコーエンやハッペやウイングが長年掛かって探り当てた自閉症の特性を、ものの見事にあぶり出すテストです。
ホントにビックリします。

ネットで見かけるチェックリストではありません。
自閉症、アスペルガー症候群はフリスによって初めて理論的に定義されました。
医学学会でも診断基準と認められその理論に基づいて開発されたテストです。
だから、診断を受けずに「私はアスペです」と主張しても「病院行ってテストを受けてから言え」となるのです。
自閉症は医学的な問題ですから、先ず医学的根拠が第一。
教育的配慮は診断に応じた配慮が必要と私は考えています。
グレタ・トゥンベリさんは診断された自閉症先進国スウェーデンで診断されました。
1991年スウェーデンのギルバーグのグループが、7才から16才の子供を調査。
1万人に付き36人がアスペルガー症候群と確定。
ですから全校生徒550人居れば、2人いればいい方でしょう。
自閉症スペクトルASDとしてカナー型を含めると1万人に58人。1000人にほぼ6人いました。
ですから自閉症児は1000人に6人。
その内SNSやブログを書ける様なアスペルガーの子供は550人に2人のギルバーグによる疫学調査を
最も信頼し基礎としています。
女性はさらに比率が少なく、特にアスペルガーの女性は15人に1人(フリス)と言われています。
創価学会のグループが扱いづらい子供のアンケートを取り数値化しましたが、
この手のアンケートは、遙か昔から、欧米でも盛んに行われ医学論文となっています。
それには子供の状況が細かく語られています。
35人のケースのうち、
8人は 「学校中のみんなが、その子が、風変わりで、奇妙で、変な子だと気付いていた」
12人は「繊細で、恥ずかしがりで、内気で、消極的だった」
10人は「ちょっと性格的問題があった」
5人は 「まったく普通に見えた」
別の調査では「ひきこもり、無感動、受動性」であると言う。
さらに 「運動発達遅滞、協調運動機能の拙劣、奇妙な歩き方、発語の遅れ」がみられる。
別の調査では「非社交性」が見られる。
別の調査では「非社交性は男児には見られず、女児のみの特徴」であると言う。
別の調査では「文を話し始めるのが遅れ、読書の習熟がおくれる」
別の調査でも「会話、言語、読書の領域で」発達的問題が高率に発生。
別の調査では「反応の鈍さ、視線を合わせないこと、肯定的感情表現が少ないこと、
協調運動の拙劣」が目立っていた。
別の調査では「いつもおとなしく恥ずかしがりで、ひきこもりがちで、神経質で、怖がりで、自信のない」子どもだった。
別の例は「明らかに普通の子どもがするよりずっと長時間、自分の指をいじって遊んでいた。
‥‥‥そして、一人ぽっちで臆病だった」
別の調査では「心理・運動機能が遅れており、より孤独で無口、より繊細、脅迫的依存的、神経質」
別の調査でも「追従的、繊細、深刻に悩む、従順で優しい、依存的、静かで恥ずかしがり、神経質」
別の調査の小学生時代「恥ずかしがりで、ひきこもりがちで友達も少なく、非社交性。
別の患者は、つねに攻撃的で、論争的で、奇妙な行動をした。また学習障害、神経学的機能障害の徴候も多く見られた」
ここまで、辛抱強く、分かり切った様な話を読んで頂き本当にありがとう御座います。
このブログを読みに来るような人であれば、何を今さら、しつこいとお思いでしょうが、
ここから先が、ちょっと、ピリッと締まる話になります。
上記で羅列した論文は全て「ふたごが語る精神病のルーツ」という書籍から書き起こした文章です。

この論文集のうちの、書き出した部分は、書物内では分裂病「統合失調症」に罹患した患者の子ども時代に遡って、調査した論文なのです。
つまり、これらの子どもの症状は、「統合失調症」の子ども時代の症状集なのです。
日本で言われている、ネットで振りまかれている「自閉スペクトラム症」
或いは「発達障害」として言われている症例と全く同じだと思いませんか?
これは米国でも同様であるようで、「しばしば自閉症を一緒にしてしまって混乱することもある」と明記してあります。
日本の状況は逆で「統合失調症」である事は見ないように、
統合失調症の症例を自閉症に寄せ、「なんでも発達障害」で
ひとくくりにしようとしている様に感じられます。
この状況は、本当に不思議でしょうがないのですが、日本の一部の医者が自閉症と統合失調症の子どもとの見分け、診断が出来ていない(出来ない?)のかも知れません。
とにかく、日本が自閉症児にとって特殊、異常な状況にある事だけは知っておいて下さい。
【自閉症テレビ15】統合失調症と自閉症の謎1
【自閉症テレビ16】統合失調症と自閉症の謎2
