2025/02/17追記:この記事は発達障害支援法施行以前に撒き散らされた概念の無い「発達障害記事」に対しての記述です。政府も支援法施行にあたり「発達障害支援法が対象とする発達障害」という形で定義がなされています。
ネットだけで無く、NHKを初めとするマスコミ情報はほとんどナンチャッテ発達障害、
日本式自己申告発達障害の情報だと思っても構いません。
残念ながら医学的に発達障害と診断された子供達、当事者親に役立つ情報が無いのです。
本当に真面目な精神科医、さらにその中から児童精神科を専門職とする医師は何を基準に子供を発達障害と診断するでしょうか。
それは、医学的な臨床を経た専門教育とICD-10と言う基準を参考にします。
これはネットでも見られますが、世界の多くの精神科医学界が基準としているもので、日本でもこれを基準に考えられています。
日本で障害者手帳を貰う時に出す診断書に記入する判定基準もこのICDー10が使われます。
そこで発達障害とはどの様な人の事を言っているのでしょうか。
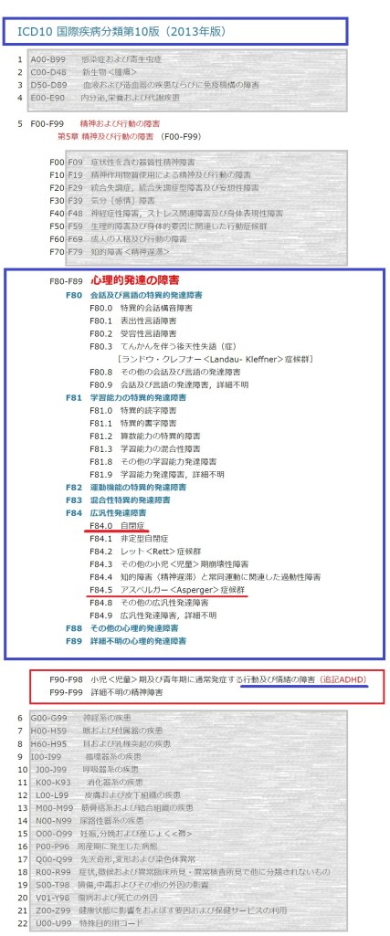
F80-F89 心理的な発達の障害
・F80 会話及び言語の 特異的 発達障害
・F80.0 特異的会話構音障害
・F80.1 表出性言語障害
・F80.2 てんかんを伴う後天性失語(症)「ランドウ・クレフナー症候群」
・F80.8 その他の会話及び言語の発達障害
・F80.9 会話及び言語の発達障害、詳細不明
・F81 学習能力の 特異的 発達障害
・F81.0 特異的読字障害
・F81.1 特異的書字障害
・F81.2 算数能力の特異的障害
・F81.8 その他の学習能力発達障害
・F81.9 学習能力発達障害、詳細不明
・F82 運動機能の 特異的 発達障害
・F83 混合性 特異的 発達障害
・F84 広汎性発達障害
・F84.0 自閉症
・F84.1 非定型自閉症
・F84.3 その他の小児(児童)期崩壊性障害
・F84.4 知的障害(精神遅滞)と常同運動に関連した過動性障害
・F84.5 アスペルガー症候群
・F84.8 その他の広汎性発達障害
・F84.9 広汎性発達障害、詳細不明
F80からF83の特異的と言うのは、簡単に言うと病的に出来ないと言う事です。

特別支援級に行く子供のほとんどは知能に応じた発達をしています。ですからこの場合知的障害に含まれ医学的に発達障害には含まれません。
柳家花緑さんと言う、超落語の上手い落語家が居て小さん師匠のお孫さんです。
花緑さんは、子供時代字が読めずバカだったと述懐してます。字が読めないから教科書が読めない。
教科書が読めないから授業で何やってるのかさっぱり分からない。オレはバカだったんですよ。と言ってます。
しかし、花緑さんは知的でウイットに富み、なにより抜群に落語が上手い。
今は時代が変わりましたが、落語と言うのは師匠と口移しで習うのが本当です。今は文章で覚えた弟子が習いに来ます。
考えてみると、昔から字は読めないが記憶は抜群と言う人が居たはずです。
そんな人たちの最後の拠り所が芸能界であり落語界だったと想像出来ます。
トムクルーズも昔から読字障害を告白している素晴らしい役者です。日本にも読字障害を思わせる素晴らしい役者さんが居ますが、カミングアウトまでは行かないようです。
とにかく病的に文字が読めない、読むのが苦手なのですから、ネットにたどり着く訳なく、本当に困難な人の助けにはネットは無力と言う事。
この事からも、ネット情報、自称本人情報の怪しさが浮き彫りになります。
そして、残りが自閉症のグループ。基本は自閉症、つまりマインドブラインドネスであると言う事です。
では、なんちゃって発達障害の大多数を占めるADHDはどうでしょう。
これは、F90 多動性障害 として行動・情緒障害に含まれます。
知的障害は F70-F79 として別のカテゴリーがあります。
その他、昔学校で見かけた様な変わった子はほとんどが、行動・情緒の障害に含まれます。
こうすると、医学的に見る発達障害と日本式ナンチャッテ発達障害の数の差がよく分かると思います。
ナンチャッテ発達障害は基本行動・情緒障害ですから、10人にひとりとか、6人にひとりと言ってもそうなのかも知れません。
しかし自閉症はギルバーグがスウェーデンで行った調査による人数。
つまり1万人に58人と言う数字が現状を一番現しているでしょう。
全校生徒550人のうち2人いればいい方でしょうか。
ネットやマスコミに氾濫する発達障害に対する情報。
実態を表していないのは、この事を知っていれば頷けるはずです。
自閉症と明確なこどもは、療育、療育、なるべく早い療育行動。
その流行に流されずに、良く考えて見て下さい。
【自閉症テレビ26】感覚過敏のアスペルガー1

コメントを残す